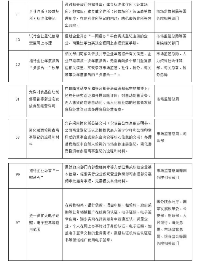
首批营商环境创新试点改革事项涉及10个方面,共计101项改革举措。其中和商事登记便利化有关的措施有十余条,包括便利企业银行开户的信息推送、企业住所标准化登记、企业变更网上办理、简化港澳投资者公证文书等。优立将相关内容摘录如下供大家参考:
	
	
	
	

 
        
                Copyright © 2015-现在 谛代信息技术(上海)有限公司 
                沪ICP备16010722号 
                
                     沪公网安备 31011502008291号
沪公网安备 31011502008291号