国家发展改革委、商务部于6月28日以第18号令,发布了《外商投资准入特别管理措施(负面清单)(2018年版)》(以下简称2018年版负面清单),自2018年7月28日起施行。《外商投资产业指导目录(2017年修订)》中的外商投资准入特别管理措施(外商投资准入负面清单)同时废止,鼓励外商投资产业目录继续执行。
一、变化
2018年版负面清单,大幅度放宽市场准入,清单长度由63条减至48条,共在22个领域推出开放措施:
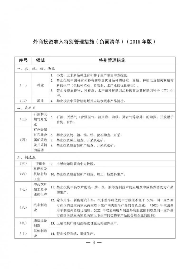
取消小麦、玉米之外农作物新品种选育和种子生产须由中方控股的限制。
取消特殊和稀缺煤类勘查、开采须由中方控股的限制。
取消石墨勘查、开采的外资准入限制。
取消稀土冶炼、分离限于合资、合作的限制,取消钨冶炼的外资准入限制。
2018年取消专用车、新能源汽车整车制造外资股比限制,2020年取消商用车外资股比限制,2022年取消乘用车外资股比限制以及合资企业不超过两家的限制。
取消船舶(含分段)设计、制造与修理须由中方控股的限制。
取消干线、支线飞机设计、制造与维修,3吨级及以上直升机设计与制造,地面、水面效应航行器制造及无人机、浮空器设计与制造须由中方控股的限制。
取消通用飞机设计、制造与维修限于合资、合作的限制。
武器弹药制造不列入负面清单。
取消电网的建设、经营须由中方控股的限制。
取消铁路干线路网的建设、经营须由中方控股的限制。
取消铁路旅客运输公司须由中方控股的限制。
取消国际海上运输公司限于合资、合作的限制。
取消国际船舶代理须由中方控股的限制。
取消稻谷、小麦、玉米收购、批发的外资准入限制。
取消同一外国投资者设立超过30家分店、销售来自多个供应商的不同种类和品牌成品油的连锁加油站建设、经营须由中方控股的限制。
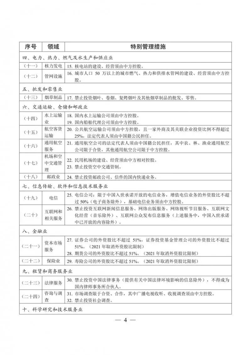
取消对中资银行的外资单一持股不超过20%,合计持股不超过25%的持股比例限制。
2018年将证券公司、证券投资基金管理公司由中方控股改为外资股比不超过51%。2021年取消外资股比限制。
2018年将期货公司由中方控股改为外资股比不超过51%。2021年取消外资股比限制。
2018年将寿险公司外资股比由50%放宽至51%。2021年取消外资股比限制。
取消测绘公司须由中方控股的限制。
取消禁止外商投资互联网上网服务营业场所的规定。
二、图解

三、清单主文

四、链接
1、国家发展改革委、商务部发布2018年版外商投资准入特别管理措施(负面清单)
2、国家发展改革委有关负责人就2018年版外商投资准入特别管理措施(负面清单)答记者问
3、《外商投资准入特别管理措施(负面清单)(2018年版)》修订说明


Copyright © 2015-现在 谛代信息技术(上海)有限公司
沪ICP备16010722号
沪公网安备 31011502008291号